国产数据库“AI助手”能力如何

随着近期 AI 的大火,如何更好地利用这一新技术成为大家追逐焦点。从数据库行业来看,除了产品层面内置 AI 能力外(如DB4AI、AI4DB方向),利用 AI 还可以加速生态建设,让用户更方便的了解和使用数据库。于是,近期看到了很多国产数据库厂商提供了 AI 助手能力。之前很多用户吐槽国内数据库产品,文档不清晰、学习掌握困难,有了 AI 助手,无疑可以大大降低使用门槛,让用户可以快速入手。我收集了部分厂商的情况,有些已经上线,有些还在建设或计划中,也有些有内部版本尚未对外发布。不过相信随着 AI 应用的普及,这一新的形式必将成为一种必然。本文将针对目前已开放的几家数据库 AI 助手,做个小的评测。

1. OceanBase AI 助手

Q:OB目前有哪些产品,用表格方式输出

Q:在OB数据库中如何做好表设计

Q:OB 某个节点CPU负载很高,如何处理

2. TiDB AI 助手

Q:TiDB目前有哪些产品,用表格方式输出

Q:在TiDB数据库中如何做好表设计

Q:TiDB 某个节点CPU负载一直很高,如何处理

3. PolarDB AI 助手

Q:PolarDB for PG 目前有哪些产品,用表格方式输出

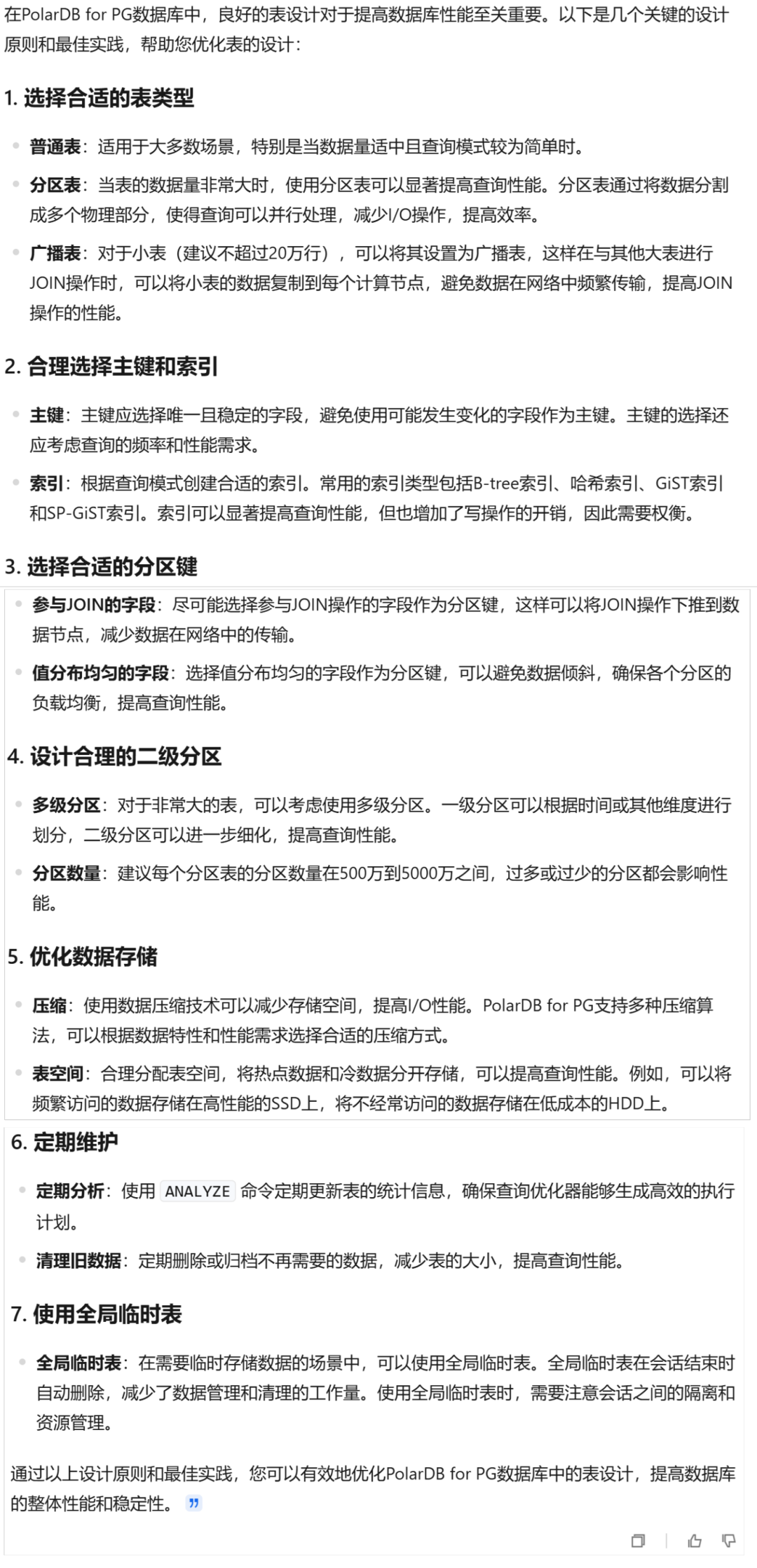
Q:在PolarDB for PG 数据库中如何做好表设计

Q:PolarDB for PG 某个节点CPU负载一直很高,如何处理

4. DM AI 助手

Q:达梦目前有哪些产品,用表格方式输出

Q:在DM数据库中如何做好表设计

Q:DM 数据库节点CPU负载一直很高,如何处理

写在最后

简单测试了各家AI助手,从产品、设计、运维各选择了一个问题。从各家反馈来看,整体效果还是不错的。做的比较好的,可以提供较为完善的信息(包括步骤、示例),也都提供了信息的来源方便检索纠错。在交互上面,有些是完全独立的,有些则与搜索集成在一起。测试一圈也发现了一些不足之后,如有些回答不是很系统,有些还存在偏差,有些依赖外部算力响应比较慢等。在总的说来,AI 助手的出现,对用户来说会带来很大帮助,也希望各家厂商不断完善。

阅读剩余
THE END