你有没有想过,能不能像跟人聊天一样,直接问 PDF 文件或技术手册问题?比如你有一本很厚的说明书,不想一页页翻,只想问它:“这个功能怎么用?”或者“这个参数是什么意思?”现在有了 AI 技术,这完全可以实现!
这篇文章教你如何用两个工具(DeepSeek R1 和 Ollama)来搭建一个智能系统,让它帮你从 PDF 里找答案。这个系统叫 RAG(检索增强生成),简单来说就是:先找资料,再生成答案。

为什么要用 DeepSeek R1?
省钱:它比 OpenAI 的模型便宜 95%,效果却差不多。精准:每次只从 PDF 里找 3 个相关片段来回答问题,避免瞎编。本地运行:不用联网,速度快,隐私也有保障。你需要准备什么?
(1) Ollama:一个让你在电脑上本地运行 AI 模型的工具。
下载地址:https://ollama.com/

安装后,运行命令:
复制
ollama run deepseek-r1 # 默认用7B模型1.
(2) DeepSeek R1 模型:有不同大小,最小的 1.5B 模型适合普通电脑,更大的模型效果更好,但需要更强的电脑配置。
运行小模型:
复制
ollama run deepseek-r1:1.5b1.
(3) 通用配置原则 模型显存占用(估算):
每 1B 参数约需 1.5-2GB 显存(FP16 精度)或 0.75-1GB 显存(INT8/4-bit 量化)。例如:32B 模型在 FP16 下需约 48-64GB 显存,量化后可能降至 24-32GB。
内存需求:至少为模型大小的 2 倍(用于加载和计算缓冲)。
存储:建议 NVMe SSD,模型文件大小从 1.5B(约 3GB)到 32B(约 64GB)不等。
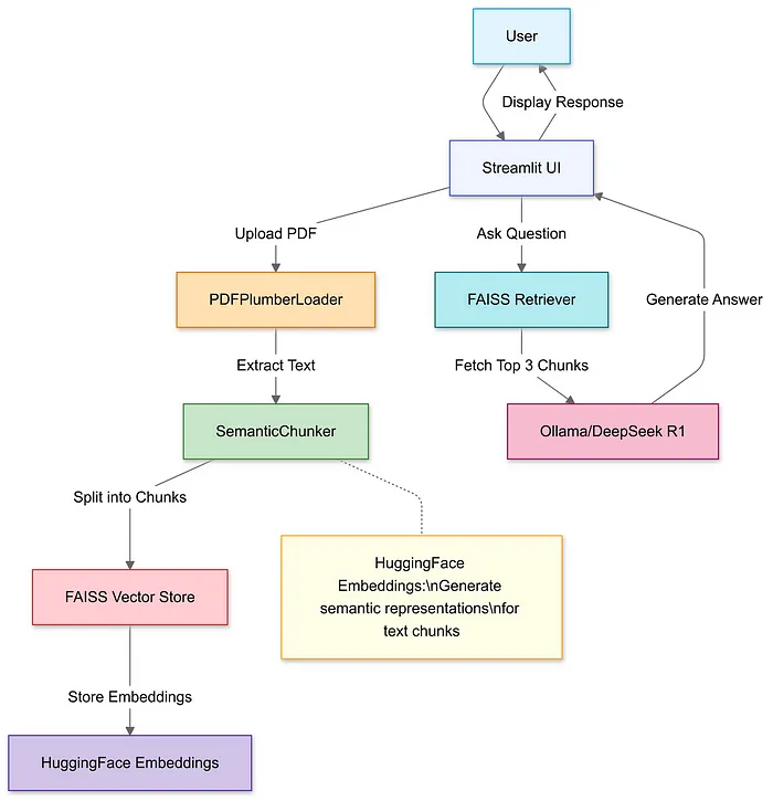
怎么搭建这个系统?
第一步:导入工具包
我们用 Python 写代码,需要用到一些工具包:
LangChain:处理文档和检索。Streamlit:做一个简单的网页界面。
复制
import streamlit as st
from langchain_community.document_loaders import PDFPlumberLoader
from langchain_experimental.text_splitter import SemanticChunker
from langchain_community.embeddings import HuggingFaceEmbeddings
from langchain_community.vectorstores import FAISS
from langchain_community.llms import Ollama1.2.3.4.5.6.

第二步:上传 PDF
用 Streamlit 做一个上传按钮,把 PDF 传上去,然后用工具提取里面的文字。
复制
uploaded_file = st.file_uploader("上传PDF文件", type="pdf")
if uploaded_file:
with open("temp.pdf", "wb") as f:
f.write(uploaded_file.getvalue())
loader = PDFPlumberLoader("temp.pdf")
docs = loader.load()1.2.3.4.5.6.
第三步:把 PDF 切成小块
PDF 内容太长,直接喂给 AI 会吃不消。所以要把文字切成小块,方便 AI 理解。
复制
text_splitter = SemanticChunker(HuggingFaceEmbeddings())
documents = text_splitter.split_documents(docs)1.2.

第四步:建一个“知识库”
把切好的文字块转换成向量(一种数学表示),存到一个叫 FAISS 的数据库里。这样 AI 就能快速找到相关内容。
复制
embeddings = HuggingFaceEmbeddings()
vector_store = FAISS.from_documents(documents, embeddings)
retriever = vector_store.as_retriever(search_kwargs={"k": 3}) # 每次找3个相关块1.2.3.
第五步:设置 AI 模型
用 DeepSeek R1 模型来生成答案。告诉它:只根据 PDF 内容回答,不知道就说“我不知道”。
复制
llm = Ollama(model="deepseek-r1:1.5b")
prompt = """
1. 仅使用以下上下文。
2. 如果不确定,回答“我不知道”。
3. 答案保持在4句话以内。
上下文: {context}
问题: {question}
答案:
"""
QA_CHAIN_PROMPT = PromptTemplate.from_template(prompt)1.2.3.4.5.6.7.8.9.10.11.12.13.
第六步:把整个流程串起来
把上传、切块、检索和生成答案的步骤整合成一个完整的系统。
复制
llm_chain = LLMChain(llm=llm, prompt=QA_CHAIN_PROMPT)
document_prompt = PromptTemplate(
template="上下文:\n内容:{page_content}\n来源:{source}",
input_variables=["page_content", "source"]
)
qa = RetrievalQA(
combine_documents_chain=StuffDocumentsChain(
llm_chain=llm_chain,
document_prompt=document_prompt
),
retriever=retriever
)1.2.3.4.5.6.7.8.9.10.11.12.
第七步:做个网页界面
用 Streamlit 做一个简单的网页,用户可以输入问题,系统会实时返回答案。
复制
user_input = st.text_input("向你的PDF提问:")
if user_input:
with st.spinner("思考中..."):
response = qa(user_input)["result"]
st.write(response)1.2.3.4.5.

未来展望
DeepSeek R1 只是开始,未来还会有更多强大的功能,比如:
自我验证:AI 能检查自己的答案对不对。多跳推理:AI 能通过多个步骤推导出复杂问题的答案。
总结
用这个系统,你可以轻松地从 PDF 里提取信息,像跟人聊天一样问问题。赶紧试试吧,释放 AI 的潜力!