vivo 容器平台资源运营实践

一、背景

在Kubernetes中,容器申请资源有request和limit概念来描述资源请求的最小值和最大值。

requests值在容器调度时会结合节点的资源容量(capacity)进行匹配选择节点。limits表示容器在节点运行时可以使用的资源上限,当尝试超用资源时,CPU会被约束(throttled),内存会终止(oom-kill)。

总体而言,在调度的时候requests比较重要,在运行时limits比较重要。在实际使用时,容器资源规格 request 和 limit 的设置规格也一直都让Kubernetes的用户饱受困扰:

对业务运维人员:希望预留相当数量的资源冗余来应对上下游链路的负载波动,保障线上应用的稳定性。对平台人员:集群的资源装箱率高,节点利用率低,存在大量的空闲资源无法调度,造成算力浪费。

二、现状

2.1 vivo容器平台介绍

vivo容器平台基于Kubernetes技术对内部业务提供容器服务。内部业务统一在CICD平台部署和管理容器资源,容器平台自研的caas-openapi组件提供restful接口与CICD交互。

平台通过标签,从资源维度逻辑上可以分为测试池、共享池、专有池、混部池。

测试池:为业务部署容器测试,一般非现网业务,为业务测试提供便利。共享池:为业务不感知物理机,类似公有云全托管容器服务。专有池:为业务独享物理机,类似公有云半托管容器服务,业务方独占资源,容器平台维护。混部池:为业务独享物理机,在专有池基础上,混部离线业务,缓解离线资源缺口,提升整机利用率。

2.2 资源部署现状和问题

vivo容器平台的所有在线业务部署均要求设置request和limit,且request <= limit,默认情况request等于limit。在共享池中,常见业务request设置会出现如下情况:

(1) 较少情况,业务设置较低的 request 值,而实际使用资源远大于它的 request 值,若大量pod调度一个节点,加剧节点热点问题影响同节点其他业务。

(2)大多情况,业务按最大资源需求设置较高的 request 值,而实际使用资源长期远小于它的 request 值。业务侧账单成本高(按request计费),且容器异常退出时,重调度时可能因为平台空闲资源碎片,导致大规格容器无法调度。这会导致,平台侧可调度资源少,但平台整体节点资源利用率偏低。

对平台和用户方,request值设置合理很重要,但平台无法直接判断用户设置request值合理性,所以无法首次部署时硬限制。

图片

2.3 资源规格合理性思考

2.3.1 request怎么样才是合理设置

request值接近业务实际使用量,例如用户申请request为2核,limit为4核,实际真实使用量最多1核,那么合理request值设置为1核附近。但是业务真实使用量只有运行一段时间后才能评估,属于后验知识。

2.3.2 保障资源最大使用量

不修改limit值就能保障业务最大使用量符合业务预期。

三、解决方案探索

3.1 静态超卖方案

思路:

静态超卖方案是将CICD用户申请规格的request按一定比例降低,根据平台运营经验设置不同集群不同机房不同环境的静态系数,由caas-openapi组件自动修改。如下图:

优点:

首次部署时可以应用,实现简单。

缺点:

生产环境系数设置保守,导致request依然偏大,且由于内存是不可压缩资源,实际实施时为避免业务实例内存oom-kill,静态超卖只开启了cpu维度,未开启内存静态超卖。

3.2 动态超卖方案

3.2.1 方案思路

开发caas-recommender组件,基于业务监控数据的真实资源用量来修正业务request值。

从监控组件拉取各个容器资源的真实使用量。通过算法模型得到业务申请量的推荐值。业务重新部署时,使用推荐值修改业务request值。

3.2.2 半衰期滑动窗口模型

结合容器业务的特点,对推荐算法有如下要求:

当workload负载上升时,结果需要快速响应变化,即越新的数据对算法模型的影响越大;当workload负载下降时,结果需要推迟体现,即越旧的数据对算法结果的影响越小。

半衰期滑动窗口模型可以根据数据的时效性对其权重进行衰减,可以满足上述要求。

详细描述参考:google Borg Autopilot的moving window模型,参看原论文>>

公式如下:

图片

其中 τ 为数据样本的时间点,t1/2 为半衰期,表示每经过 t1/2 时间间隔,前一个 t1/2 时间窗口内数据样本的权重就降低一半。

核心理念:在参考时间点之前的数据点,离的越远权重越低。在参考时间点之后的数据点权重越高。

半衰期halfLife:经过时间halfLife后,权重值降低到一半。默认的halfLife为24小时。

数据点的时间timestamp:监控数据的时间戳。

参考时间referenceTimestamp:监控数据上的某个时间(一般是监控时间最近的零点00:00)。

衰减系数decayFactor:2^((timestamp-referenceTimestamp)/halfLife)

cpu资源的固定权重:CPU 使用量数据对应的固定权重是基于容器 CPU request 值确定的。当 CPU request 增加时,对应的固定权重也随之增加,旧的样本数据固定权重将相对减少。

memory资源的固定权重:由于内存为不可压缩资源,而内存使用量样本对应的固定权重系数为1.0。

数据点权重 = 固定权重*衰减系数

例如现在的数据点的权重为1,那么24小时之前的监控数据点的权重为0.5,48小时前的数据点的权重为0.25,48小时后的数据权重为4。

3.2.3 指数直方图计算推荐值

caas-recommender每个扫描周期(默认1min)从 metrics server 或 prometheus 中获取带时间戳的样本数据,如 container 维度的 CPU、Memory 资源使用等。样本数据结合权重值,为每个workload构建指数直方图,指数直方图中每个桶的大小以指数速率逐步提升。指数直方图的样本存储方式也便于定期checkpoint保存,可以显著提升程序recover性能。如下图:

指数直方图的横轴定义为资源量,纵轴定义为对应权重,资源量统计间隔以5%左右的幅度增加。桶的下标为N,桶的大小是指数增加的bucketSize=0.01*(1.05^N),下标为0的桶的大小为0.01,容纳范围为[0,0.01),下标为1的桶的大小为0.01*1.05^1=0.0105,容纳范围[0.01-0.0205)。[0.01,173]只需要两百个桶即可完整保存。将每个数据点,按照数值大小丢到对应的桶中。当某个桶里增加了一个数据点,则这个桶的权重增加固定权重*衰减系数,所有桶的权重也增加固定权重*衰减系数计算出W(95)=95%*所有桶的总权重,如上图仅考虑前4个桶,总权重为20,w(95)权重为19。 从最小的桶到最大桶开始累加桶的权重,这个权重记为S,当S>=W(95)时候,这个时候桶的下标为N,那么下标为N+1桶的最小边界值就是95百分位值,如上图N=3时,S>=W(95),95百分位值即为0.01*1.05^2。

比如CPU波动较大且可压缩,采用95%分位值(P95),内存采用99%分位值(P99)。最终得到workload的资源推荐值。

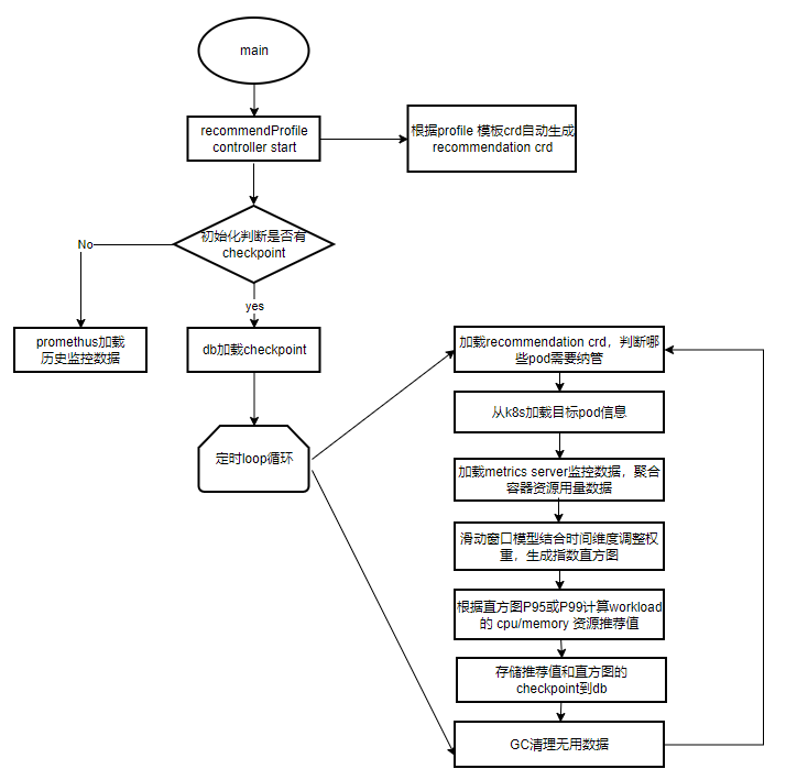
3.2.4 caas-recommender组件流程图

1. 启动controller:profile Controller监听profile template crd,根据profile crd创建相应维度的recommendation crd,可支持namepace\

workload\pod维度。

2. 初始化:

判断是否有checkpoint,若无,可以选择从prometheus拉取数据构建直方图。若有,由checkpoint直接recover。

3. loop循环:

从recommendation crd中判断哪些pod需要纳管(pod labels)根据pod label从Kubernetes获取pod信息根据pod的namespace从metrics server拉取监控数据,由container数据汇聚成pod用量数据。构建指数直方图,填充pod用量数据和权重值。根据直方图的分位值计算推荐值存储推荐值和直方图chekpointgc需要删除的recommendation crd或者直方图内存等无用数据。

4.支持原生workload常用类型,拓展支持了OpenKruise相关workload类型。

3.2.5 推荐值校正规则

推荐值 = 模型推荐值 * 扩大倍数(可配置) 推荐值 < 原生request值:按照推荐值修改推荐值 > 原始request值:  按照原始request修改内存是否修改可以通过配置不修改workload的limit值3.3 HPA利用率计算逻辑改造

Pod 水平自动扩缩(Horizontal Pod Autoscaler, 简称 HPA)可以基于 CPU/MEM 利用率自动扩缩workload的Pod数量,也可以基于其他应程序提供的自定义度量指标来执行自动扩缩。

原生Kubernetes的HPA扩缩容利用率计算方式是基于request值。若资源超卖,request值被修改后,那么业务设置的HPA失灵,导致容器不符合预期扩缩容。

关于HPA是基于request还是基于limit,目前Kubernetes社区还存在争论,相关 issue 见72811。若需要使用limit计算利用率,可以修改kube-controller-manager源码,或者使用自定义指标来代替。

vivo容器平台兼容业务物理机利用率逻辑,规定内部统一监控系统的Pod利用率均基于limit计算。

HPA改造思路:通过修改kube-controller-manager源码方式实现基于limit维度计算。

在pod annotation中记录设置值信息(request值和limit值),以及维度信息(request或limit维度)。controller计算pod资源时,判断是否有指定annotation,若有,解析annotation记录值和维度信息计算利用率,若无,使用原生逻辑。

通过上述方式解耦HPA与pod request值,这样平台的资源超卖功能修改request不影响HPA自动扩缩预期。

3.4 专有池支持超卖能力

专有池物理机由业务自行运维管理,从平台角度,不应该随意修改业务的容器request规格。但是专有池业务也有降低容器规格,部署更多业务,复用资源,提高整机利用率的需求。平台默认所有共享池自动开启超卖能力,专有池可配置选择开启超卖能力。

可自定义开启超卖类型:静态、动态、静态+动态。可自定义静态系数、动态超卖扩大系数。可配置是否自动修改超卖值,当不自动生效可通过接口查询推荐值,由业务自行修改。3.5 整体方案

首次部署:

根据先验知识评估,通过固定静态系数修改request值,再根据部署后各个pod监控用量数据,生成workload的request推荐值。

再次部署:

若有推荐值,使用推荐值部署。无推荐值或者推荐值未生效时,使用静态系数。

四、效果和收益

4.1 测试集群收益

原测试机器的静态超卖系数很低,且只缩减cpu维度资源,导致集群内存成为资源瓶颈。

开启动态超卖能力4个月后,纳管90%的workload,节点pod平均内存request由4.07Gi下降到3.1Gi,内存平台装箱率降低10%,有效缓解集群内存不足问题。

4.2 共享池生产集群收益

图片

原生产集群静态超卖系数较高,CPU资源装箱率高,导致集群的CPU成为瓶颈。

开启动态超卖能力3个月后,纳管60%的workload,节点pod平均cpu request由2.86降低为2.35,整体cpu利用率相比未开启前提升8%左右。

五、总结与展望

vivo容器平台通过资源超卖方案,将业务容器的request降低到合理值,降低业务使用成本,缓解了集群资源不足问题,达到了提升节点利用率目的。但是当前仅在生产集群开启了CPU资源超卖,规划近期开启内存资源超卖。

未来基于上述方法,可以纳管更多维度,比如GPU卡利用率再结合GPU虚拟化能力,从而提高GPU资源共享效率。根据动态超卖推荐值可以用于构建用户画像,区分业务是计算型或内存型,方便平台更好理解用户特性,辅助资源调度等。

阅读剩余
THE END